Sayya here 👋
thanks for stopping by 👀
a little bit about myself
Born in Tajikistan and shaped by experiences across continents, I developed a keen eye for observing how systems work and how people adapt when they don't. Moving between different countries taught me to notice details: how infrastructure shapes behavior, how design (or its absence) affects daily life, and how people navigate their environments. This foundation of observation and adaptive thinking naturally led me to design, where I combine analytical precision with genuine curiosity about human interaction.
I believe in creating solutions that don't just solve problems but reveal new possibilities for connection and growth.
When I'm not designing, you'll find me on the trails with Mantu (my Portuguese Water Dog), training for my next race, working on a sewing project, home renovation, or baking something experimental.
myself in a gallery form
















fun creations
Project Prioritization
An interactive prioritization matrix that turns task overwhelm into clear action. Answer a short sequence of questions about urgency, importance, and effort, and the tool surfaces its prioritization.
Coding
Claude
Vercel

Project MyWorkspace
A navigable 3D diorama of my workspace with day and night modes. I built this with Three.js and Claude. You can drag, orbit, and zoom through the scene, which turns a static room into an exploratory space.
Coding
Three.js
Claude

Project Pitch Out
A voice-reactive particle system that transforms your voice into dynamic 3D formations. Different vocal qualities like pitch, tone, and intensity morph 2,500 particles into distinct shapes: jellyfish, blooms, whirlpools, and spirals.
Coding
OpenProcessing
ChatGPT
Product InnerVerse
A weekend design-a-thon project exploring superpower management through interactive experience design. This reimagines how we engage with extraordinary abilities.
Presentation
Figma

Design Systems
A digital translation of Massimo Vignelli's timeless design principles from his Field Guide to North American Trees. Transforming print typography and layout into a flexible, modern system.
Presentation
Figma


The Audubon Society
Field Guide to North American Trees Eastern Edition
Creating a design system for physical product
Sayya Dushanbieva
Concept Maps
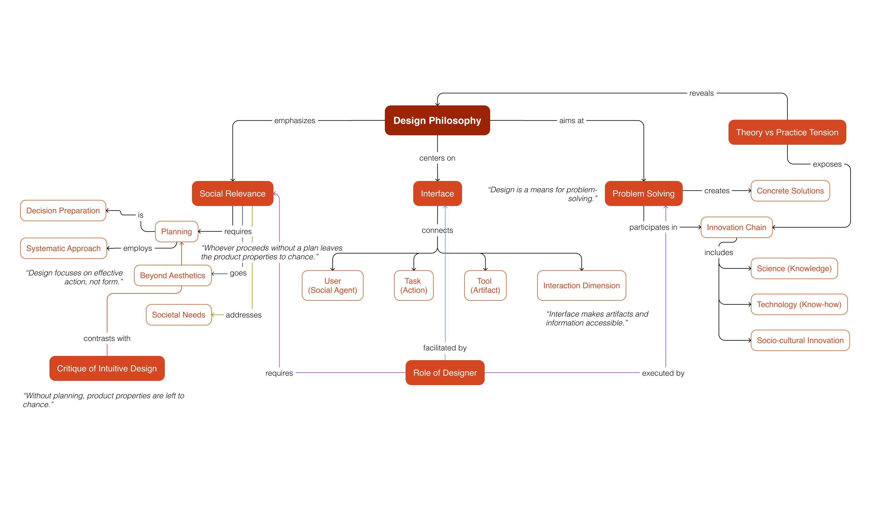
Concept maps I created to make sense of dense design system readings that guided my interest in the topic. Breaking down complex theory into visual diagrams that show how modularity, consistency, and scalability all connect.
Concept Maps
my toolkit

Figma

Claude

Adobe

Arc

Slack

Notion

Procreate

Google Labs









